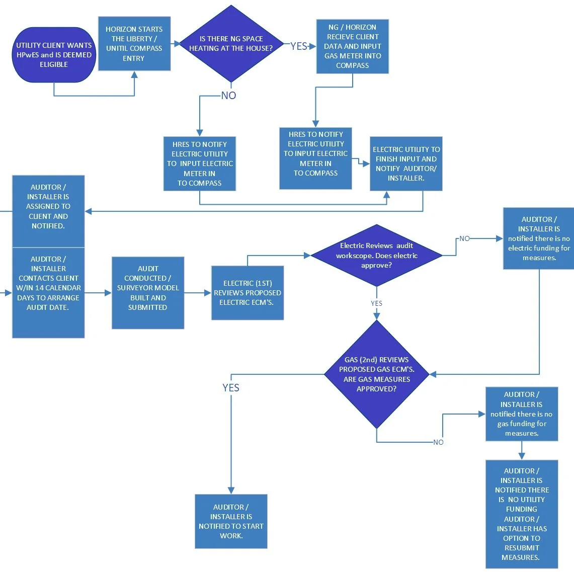
Workflow of the HEA Process

Take a minute to write an introduction that is short, sweet, and to the point. Take a minute to write an introduction that is short, sweet, and to the point. Take a minute to write an introduction that is short, sweet, and to the point. Take a minute to write an introduction that is short, sweet, and to the point. Take a minute to write an introduction that is short, sweet, and to the point.

Incentives
Guidelines
Workflow
Multi-Family
Enrollment
More Info